欢迎来访,今天是2026年02月24日 星期二
常见问题
|
资料下载
|
OA登录
走进广咨
广咨简介
组织架构
管理团队
资信荣誉
分、子公司
发展历程
新闻中心
公司要闻
公告公示
党建工作
党组织概况
党建动态
联系我们
北投建信公司
新闻中心
国内首批、广西首家获得甲级综合资信的咨询机构
新闻中心
公司要闻
公告公示
公告公示
当前位置:
首页
>
新闻中心
>
公告公示
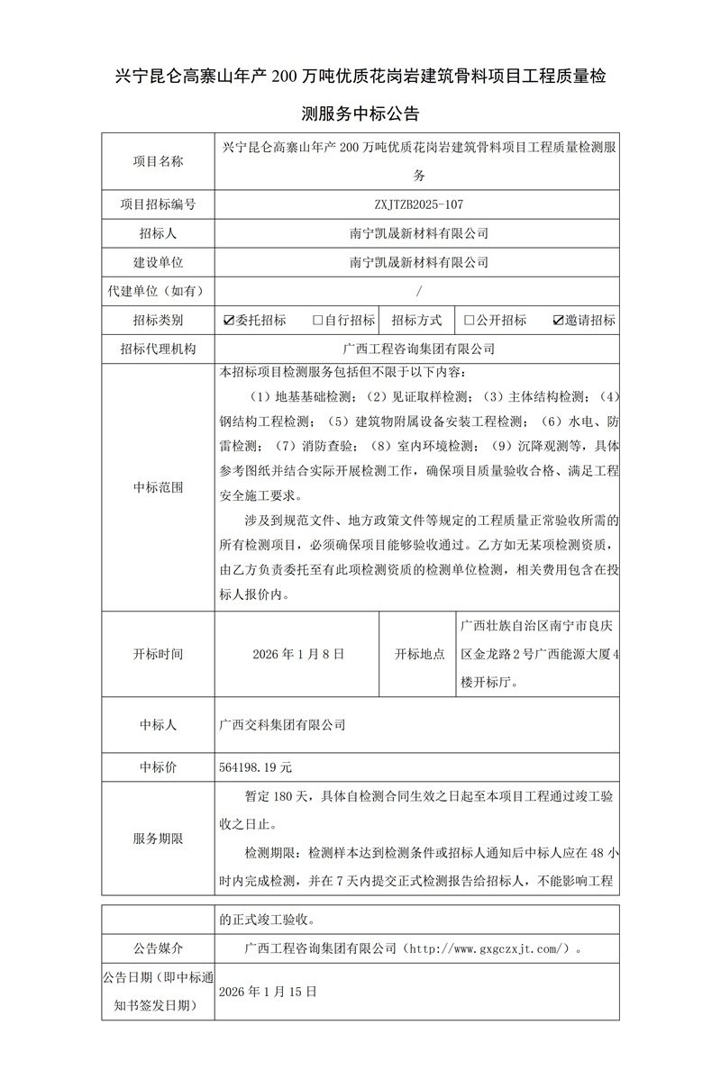
兴宁昆仑高寨山年产200万吨优质花岗岩建筑骨料项目工程质量检测服务中标公告
发布时间:2026-01-15 08:52:55 浏览:1273次 作者:至尊全讯白菜官方网站 来源:至尊全讯白菜官方网站
至尊全讯白菜官方网站有限公司 版权所有